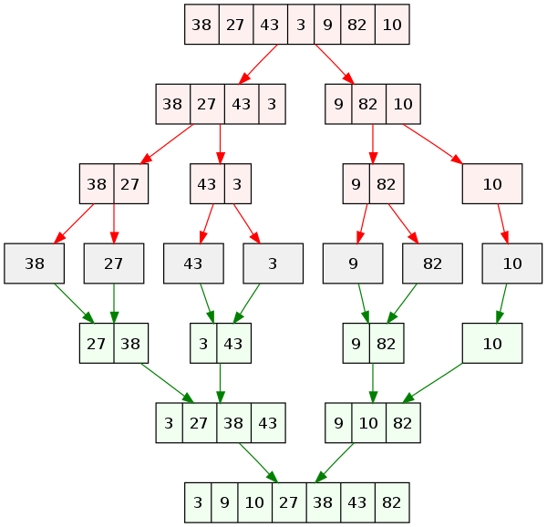
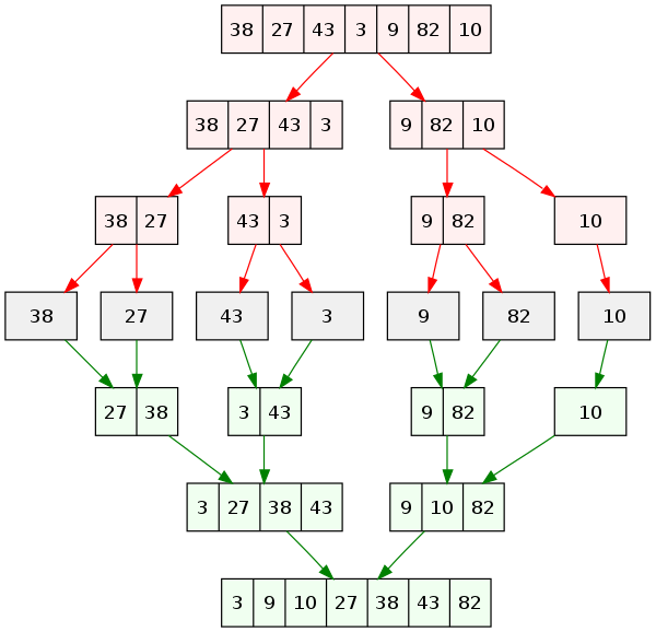
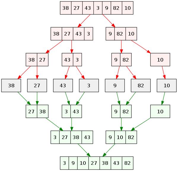
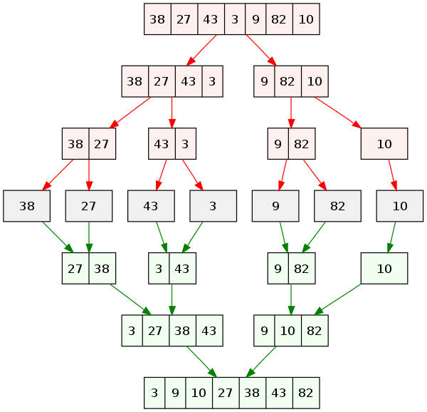
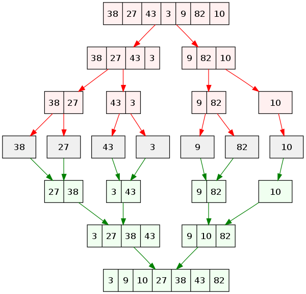
병합 정렬
하나의 리스트를 두 개의 균등한 크기로 분할하고 분할된 부분 리스트를 정렬한 다음, 두 개의 정렬된 부분 리스트를 합하여 전체 정렬을 하는 방법

병합 정렬은 다음 세가지 과정을 통해 이루어진다.
- 분할(Divide): 배열을 같은 크기의 2개의 배열로 분할한다.
- 정복(Conquer): 분할된 배열을 정렬.
- 결합(Combine): 정렬된 부분 배열을 다시 합침
const mergeSort = function(array) {
if (array.length < 2) return array;
let pivot = Math.floor(array.length / 2); //쪼개기
let left = array.slice(0, pivot);
let right = array.slice(pivot, array.length);
return merge(mergeSort(left), mergeSort(right)); // 재귀
}
function merge(left, right) {
let result = [];
while (left.length && right.length) { // ___.length가 true일 때 === 배열 안에 값이 남아있을 때
if (left[0] <= right[0]) {
result.push(left.shift()); // shift() 메서드는 배열에서 첫 번째 요소를 제거하고, 제거된 요소를 반환합니다.
} else {
result.push(right.shift());
}
}
while (left.length) result.push(left.shift());
while (right.length) result.push(right.shift());
return result;
};
console.log(mergeSort([5,2,4,7,6,1,3,8]));병합정렬의 특징
- 안정적이다.
- O(nlog₂n)로 정렬 시간이 일정하다.
- 배열의 크기가 크면 시간이 오래걸린다.
- temp 변수가 필요하다.
- 크기가 클 경우 퀵정렬보다 효율적임
'알고리즘' 카테고리의 다른 글
| [python/nodejs]백준 알고리즘 1330번 (0) | 2020.04.24 |
|---|---|
| [javascript] 프로그래머스 완주하지 못한 선수 (0) | 2020.02.01 |
| [python] 백준 알고리즘 2577번 (0) | 2020.02.01 |
| [python] 백준 알고리즘 1152번 (0) | 2020.01.29 |
| [javascript / python ] 비밀지도 🔑 (0) | 2020.01.23 |
댓글